
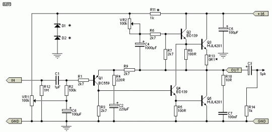
Skema DOZ amplifier (diambil dari website Rod Elliot)
Perakitan
Diatas adalah skema rangkaian Death of Zen Amplifier. Saat ini saya tidak memiliki gambar PCB untuk rangkaian tersebut, akan tetapi karena rangkaian amplifier ini cukup sederhana , anda dapat merancang sendiri PCB tersebut dengan mudah. Atau anda dapat memesan PCB tersebut di toko kit audio di pusat elektronik Glodok. Sasis yang saya gunakan disini adalah casing amplifier M150 dari Bell.
Dalam merakit perhatikan kabel-kabel untuk catu daya DC dan transistor keluaran ukuran kabelnya harus cukup besar 1-2mm karena arus yang dilalui cukup besar. Catu daya disini saya menggunakan capacitance multiplier masih dari Rod Elliot yang dapat dilihat diwebsitenya. Selain itu dapat juga menggunakan catu daya regulator untuk mendapat hasil yang lebih baik.

DOZ amplifier yang telah dirakit . Saya menggunakan 2 buah fan untuk pendinginan karena heatsink kurang besar.
Penyetelan
Penyetelan rangkaian ini cukup kritis, saran saya baca kembali cara penyetelan amplifier ini diwebsite resminya. Trimpot multiturn adalah wajib (VR1,VR2) untuk mendapat setelan yg terbaik. Aturlah VR1 sampai tegangan dikolektor Q5 setengah dari tegangan catu daya, jika catuan 40V maka tegangan di kolektor Q5 harus 20V. Kemudian atur VR2 untuk mendapatkan quescent current 1,6-1,7A. Untuk memudahkan pengukuran gunakan resistor 1ohm 10watt yg diserikan dengan catuan amplifier. Aturlah VR2 sampai tegangan pada resistor 1,6-1,7V. Perhatikan sebelum menghidupkan amplifier posisi VR2 harus dalam posisi minimum untuk menghindari jebolnya transistor keluaran.
Setelah penyetelan selesai anda dapat langsung menguji coba amplifier anda. Disini Saya hanya menggunakan laptop IBM R52 tanpa pre-amp tambahan sebagai masukan, dan driver Onkyo 60watt 8ohm serta file musik mp3 192kbps . Bass terdengar lebih nonjok walaupun volume kecil dan suara vokal terdengar lebih jernih dibandingkan amplifier berdaya 20watt biasa.
Jika anda pendengar sound quality, daya 10Watt dari amplifier ini sudah cukup memuaskan. Jika anda mendrive 15Watt keatas cacat yg dihasilkan dari amplifier ini cukup signifikan walaupun masih terdengar jernih, namun saya tidak menganjurkan. Kualitas dari catu daya sangat menentukan kualitas dari amplifier ini, gunakanlah kapasitor bank 40.ooouF keatas dan transformator 300VA untuk suara yg lebih baik.
Dalam foto diatas (masih dalam tahap ujicoba) saya masih menggunakan transformator Tronic 10A yg banyak dijual dipasaran. Setelah pengujian selama 30 menit dengan setting arus 1,7A/kanal transistor (2N3055) dan transformator menjadi sangat panas. Hal tersebut wajar untuk operasi kelas A. Untuk mengurangi panas pada transistor dapat menggunakan heatsink yg lebih besar atau dengan fan seperti pada foto diatas. Untuk mengurangi panas pada transformator sebaiknya digunakan transformator dengan daya yang lebih besar misalnya 10A yg “murni”. Saya katakan disini karena transformator dipasaran banyak yg dayanya tidak sesuai dengan label yg tertera pada transformator tsb.
Transitor alternatif untuk pengganti 2N3055 adalah MJ15003 dari Onsemi. Transistor tersebut memiliki disipasi daya 2 x lebih besar dari pada 2N3055 sehingga tidak terlalu panas dan untuk pengoperasian jangka panjang lebih tahan lama. Jika anda ingin menggunakan transistor dgn case plastik untuk memudahkan perakitan, anda dapat menggunakan tipe 2sc2922 dari sanken. Perlu diketahui, biasanya transistor power dijual sepasang bersama komplemennya, jadi anda tidak dapat membeli 2SC2922 sendirian tanpa 2SA1216 atau MJ15003 tanpa MJ15004 . Kisaran harga untuk transitor tsb adalah 30-40 ribu rupiah/pasang.
Review untuk listening test dan foto2 yang sudah jadi akan saya update bersama dengan beberapa improvement di post mendatang.
Regards
BBM


i need to joint with any one about electronic project, for bussines or anything else. if you are need some one to working in your company or home industry as PCB Designer, i want to joint with you are. and you can call me on 081264427300, or you can send your e-mail to muhammadrizal04@yahoo.co.id. thank you for this all.
wow,,mantap2 mantap mantap
pngen buat ahh
http://pertamax7.wordpress.com/2012/02/11/berita-di-welovehonda-membingungkan/