PSU 13.8V Arus Tinggi.
Ini adalah PSU yang sangat dibutuhkan untuk life test peralatan yg biasanya menggunakan tegangan DC 12Volt dengan konsumsi arus tinggi seperti perangkat audio mobil, klakson, headlamp, pemancar FM, radio komunikasi, dll. Kebetulan ada teman yang minta tolong untuk perbaiki power amplifier mobil berdaya besar, akhirnya power supply ini saya buat untuk mendukung pekerjaan itu. Selain itu ini bisa juga digunakan untuk charger baterai/aki mobil dirumah.
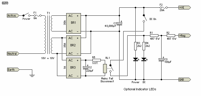
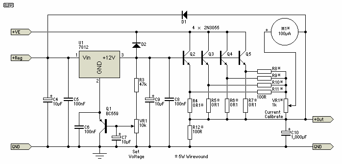
Skema Rangkaian
Skema saya ambil dari Elliott Sound Products (ESP) ; http://sound.westhost.com/project77.htm . Terima kasih yang sangat mendalam atas desain-desain luar biasa dari Mbah Elliott 🙂
Jika mengikuti rancangan sesuai nilai komponen pada skema dengan 4 transistor 2n3055, maka regulator dapat digunakan dengan aman secara terus menerus sampai arus 10A. Untuk menaikan arus regulator, tiap 4A mbah ESP menyarankan menambahkan 1 buah transistor 2n3055 beserta resistor emitor 0.1 ohm 5W.
Part Hunting
Kali ini saya memanfaatkan barang bekas UPS merk Kebos 600VA yg sdh rusak untuk dimanfaatkan kembali. Judulnya sih keren part hunting…kenyataannya mulungin komponen juga..hahaha.
Berikut apa yang bisa diambil dari UPS Kebos ini.
1. Transformator
Ups Kebos masih menggunakan inverter konvensional dengan memanfaatkan 1 buah trafo yang berfungsi untuk komponen charger baterai pada saat sumber PLN hidup dan menjadi inverter pada saat PLN mati. Karena itu trafo ini bisa dimanfaatkan untuk proyek ini. Pada gulungan primer terdapat pilihan tegangan 110 125 dan 220VAC. Pada gulungan sekunder terdapat 2 gulungan yaitu 7Vac CT dengan arus kira2 6A (dilihat dari ukuran kawat) dan 14Vac 1A.
Gulungan Sekunder 7V 6A akan saya manfaatkan untuk sumber tegangan regulator ini, jadi 7+7 = 14Vac (terminal CT tidak digunakan), jika sdh masuk rectifier dan kapasitor , maka tegangannya sekitar 14×1,4= 19,6V, masih cocok untuk keperluan tsb. Gulungan sekunder lainnya saya gunakan untuk menyalakan relay, dan sebuah fan kecil jika dibutuhkan nanti.
2. Relay
Terdapat 3 buah relay yang bisa dimanfaatkan untuk proyek ini, saya ambil satu saja. Masing2 punya rating arus 7A pada tegangan 26VDC, cocok untuk fungsi RL 1 dalam skema.
3. Heatsink
Heatsink yang ada bisa dimanfaatkan untuk IC regulator 7812 yang digunakan disini.
4. Konektor
Konektor yang ada semua saya manfaatkan untuk proyek ini, hasilnya akan membuat perakitan lebih rapi.
5. Kotak , Led , power expander panel, fusebox, etc
Ini yang menarik, kotak yang keren tidak perlu beli dan sudah ada fuse box internal serta expander panel AC model Eropa yang bisa dimanfaatkan untuk peralatan lain dengan tipe cord AC yang sama. Led dgn pcb yang ada juga cocok dimanfaatkan untuk indikator PSU ini. Mungkin yang perlu sedikit dirubah adalah panel depan, itupun jika ingin menambahkan ampere meter misalnya.
Masih banyak yang bisa dimanfaatkan dari barang bekas ini seperti batterai, komponen2 kecil, dll. Untuk sementara itu saya simpan untuk keperluan lain.
Komponen lain yang dibutuhkan untuk proyek ini juga saya ambil dari sisa2 komponen yang ada dilaci stock saya. Kapasitor saya gunakan yang ada yaitu Nichicon 4700uf 50V x 4 dan 10000uf x1 , total sekitar 28000uf , masih cukup untuk arus 10A. Transistor 2N3055 kebetulan saya punya banyak , tdk perlu beli lagi, dan banyak komponen kecil lainnya juga saya cabut sana sini. Praktis saya cuma beli resistor 0.1 ohm dan 4,7ohm 5watt, total sekitar Rp 10rb.
Konstruksi
Ini adalah skema yang cukup sederhana dan kita bisa rakit dengan PCB lubang2 biasa. Syaratnya untuk perkabelan berarus besar gunakanlah kabel ukuran besar, minimal serabut tembaganya AWG 10 atau diatas 2,5mm . Bisa juga kabel 1mm biasa digabung 3 atau 4, karena untuk pemakaian lama jika ukuran kabel kurang, kabel bisa panas dan isolasinya meleleh, ini bahaya buat keselamatan kita dan peralatan yang digunakan.
Konstruksi yang saya buat sendiri menggunakan PCB polos yang digambar dengan bor tangan seperti proyek bikin ICB. Sebenarnya lebih bagus PCB digambar spidol permanent atau disablon dan melalui proses etching, tapi kali ini saya sedang suka melukis dengan bor tangan karena hasilnya langsung kelihatan dan penuh tantangan . Pastinya tdk boleh salah juga, karena sayang PCB nya kalau salah..hehe.
Heatsink untuk 2N3055 dipastikan agar cukup besar untuk menyerap panas dan bisa masuk kabinet dengan pas. Jangan lupa thermal grease yang cukup agar panas dapat tersalurkan dengan baik.
Test Dengan Beban
Range pengaturan PSU ini sekitar 12 sd 15V dan Setelah jadi saya atur tegangan ke 13.8Volt . Dengan trafo bawaan UPS kebos yang sekitar 6-7A ternyata sdh mampu menyalakan PA mobil Agako CA2000D yang saya perbaiki, tapi mungkin akan terjadi penurunan tegangan (drop voltage) jika volume level dinaikan.
Overall, kalau untuk test saja cukuplah PSU ini. Jika mungkin ada keperluan untuk test perangkat dengan arus yang lebih besar trafo harus diganti dengan yang lebih besar sampai dgn 10A. Jika membutuhkan lebih dari 10A perlu ditambah juga transistornya sesuai ketentuan diatas.
Salam
Audiobbm











