
DIY And Vintage Home Audio Specialist
klik disini ya http://www.shopee.co.id/bennybenyaminmulky
Continue Reading

DIY And Vintage Home Audio Specialist
klik disini ya http://www.shopee.co.id/bennybenyaminmulky
Continue ReadingIni adalah proyek kelanjutan dari tulisan saya 5 tahun yang lalu tentang transistor germanium. Bisa dibaca di : https://audiobbm.com/2009/08/29/germanium-amplifier-si-jadul-yang-lahir-kembali/
Sejarah Deacy Amplifier
Deacy amplifier adalah amplifier dgn transistor germanium dgn konfigurasi pushpull yang diadaptasi dari rancangan amplifier tabung hampa. Pada awalnya adalah sebuah hadiah yang diberikan oleh John Deacon kepada Brian May. Selain seorang bassist John Deacon adalah seorang sarjana elektronika yang juga mahir dibidang audio, dan Deacon menggunakan pengetahuannya untuk membuat music gear bagi Queen yang salah satunya adalah Deacy amplifier . Amplifier tsb hanyalah sebuah amplifier bekas penguat radio transistor mobil tahun 60-an yang dimasukan kedalam speaker bookself berukuran 6 inci yang sangat umum di Inggris pada saat itu. Tidak ada pengaturan apapun dalam amplifier ini, hanya ada input dan terminal baterai.
Brian May mendapatkan warna tone nya yang legendaris ketika dia menggabungkan Deacy Amplifier ini bersama Treble Booster rakitannya dan “The Red Special Guitar” miliknya yang juga dibuatnya sendiri. Bagi anda penggemar band music Queen tentu sudah sangat hapal dari suara gitar Brian May yang sangat unik. Selain gitarnya yang memang unik, 2 alat tsb (Deacy Amp dan Treble Booster) merupakan kunci dari tone May yang legendaris. Hampir seluruh lagu hits queen direkam menggunakan Deacy Amplifier dan treble booster tsb.
Saking terkenalnya amplifier ini banyak orang berusaha membuat duplikatnya, bahkan atas permintaan banyak orang May mau bekerja sama dengan VOX untuk membuat replika amplifier tsb. Salah satu amplifier keluaran Vox hasil kolaborasi dengan Brian May adalah VOX VBM1. Vox vbm1 dari sisi engineering sangat berbeda dengan Deacy amplifier original karena sudah menggunakan transistor silikon yang lebih baru dan reliable , namun engineer vox bekerja keras mendesain dan meguji coba amplifier tersebut agar bersuara seperti Deacy aslinya yang menggunakan germanium.
Sejarah lengkap Deacy Amplifier bisa dibaca di http://www.brianmayworld.com/.
DIY Deacy Amplifier Versi Audiobbm
Sesuai tulisan saya sebelumnya, saya menginginkan sebuah amplifier jadul yang bisa dinikmati saat bersantai, maka saya coba merakit amplifier ini untuk menikmati musik dengan nuansa retro. Sekali lagi ini bukan amplifier kategory hi-fi apalagi high-end dan tidak didesain dengan presisi(aslinya sekalipun), melainkan amplifier jadul yang memiliki ciri khas dan unik.
Justru karena keunikannya(cacat bawaan) amplifier ini yang menjadikan Deacy amp sebagai guitar gear yang sangat berharga bagi May bersama treble booster yang dia miliki, yang juga akan saya buat untuk melengkapinya. Mungkin proyek setelah ini adalah treble booster.
Part Hunting : Transistor , Trafo IT/OT
Hal tersulit untuk proyek ini tentunya adalah ketersediaan transistor germanium yang sangat jarang, karena tidak diproduksi lagi, walaupun tentunya tetap tersedia secara online dengan harga yang relatif jauh lebih mahal. Dalam proyek ini saya gunakan transistor 2sb175 dan 2sb178 yang lebih mudah ditemukan(ini pun secara tidak sengaja masih saya miliki, sisa-sisa praktek saat masih SMP). Secara teknis ini tdk akan memberikan perbedaan signifikan dari pada transistor aslinya yang menggunakan AC 125, AC126 dan Ac128.
Transistor germanium adalah transistor jadul yang rentan bocor, maka sebelum digunakan kita harus cek satu persatu. Namun ada kalanya walaupun bocor(bocor sedikit), transistor ini masih bisa digunakan, dan ada yang mengatakan bahwa kebocoran ini yang membuat suara germanium memiliki ciri khas. Jadi kualitas transistor bisalah di tolerir sedikit.
Part kedua yang sulit didapat tentunya adalah trafo IT dan OT mini. Part ini memang dulunya tidak mahal, tapi untuk mendapatkan part ini cukup sulit. Saya mendapatkan trafo OT 191 bekas cabutan dari seorang teman pemilik Toko servis ditempat saya sekitar 3 tahun yang lalu, dan baru bulan kemarin saya mendapat trafo IT 191 ditoko Kembang Sepatu Senen. Ini juga alasan kenapa saya baru melanjutkan proyek ini setelah 5 tahun dari tulisan pertama saya, karena memang partnya belum lengkap. Bagi yang suka berburu barang bekas mungkin bisa mencarinya di loakan.
Kalau anda mau sebenarnya part ini dan kit lengkapnya semua bisa dibeli di ebay.com dengan kualitas yang lebih terjamin, tentunya harus merogoh kocek lebih dalam. Silahkan klik link ini ; http://www.ebay.com/itm/Brian-May-Deacy-Amp-Replica-Inter-stage-and-Output-Transformer-Set-/120964144365 atau http://www.deacyamp.com/index.php?route=information/information&information_id=19
Di website tersebut dijual juga replika dari Deacy Amplifier yang dirancang sama persis baik komponen, jalur pcb dan kotaknya dengan harga 765 Poundsterling(15 juta Rupiah)…WoW…harga yang fantastis untuk sebuah amplifier 250 mili Watt!!

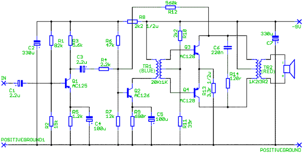
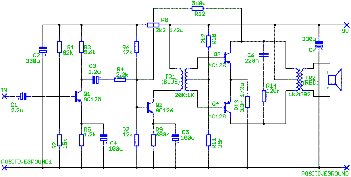
Skema Deacy Amp dengan kontrol untuk recording. Source: http://www.gitaar-in-tune.nl/
Skema dan PCB.
Ini adalah rangkaian yang sederhana, bisa dibuat dengan PCB bolong atau matrix, namun metode terdahulu saya gunakan juga disini dengan menggunakan pcb polos yang dikerok dengan bor mini.
To Be Continued…. Wait…The Deacy Amp Part 2
Harmony by Heath
Heathkit TA-16 The Harmony, adalah amplifier gitar solid state yang dikeluarkan oleh perusahaan elektronika jadul yang cukup ternama pada tahun 60-an bernama Heathkit. Amplifier ini cukup terkenal dijamannya dengan karakter suara yang kental dan khas dari Heathkit. Selain meluncurkan amplifier solid state heathkit adalah salah satu vendor yang banyak mengeluarkan amplifier tabung dalam bentuk DIY kit. Kesederhanaan desain dari amplifier TA-16 merupakan refleksi dari desain rangkaian tabung hampa yang sederhana namun istimewa dalam performa. Kesederhanaan ini juga yang membuat saya tertarik untuk membahas amplifier ini, dan tentunya review dari pengguna amplifier tsb cukup menarik terutama dari hobbyist dan musisi di negeri pembuatnya “Paman Sam”.
Video dibawah ini diambil dari youtube;
Sound Like a Tube
Ini adalah perdebatan yang cukup panjang dan masih berlangsung hingga saat ini. Sedikit banyak amplifier ini akan menjawab kegelisahan pengguna amplifier solid state yang katanya tak semerdu amplifier tabung, ataupun musisi pemula yang sangat mengidamkan amplifier tabung namun belum tercapai karena harganya selangit. Saya katakan demikian karena saya membaca review terhadap amplifier ini sangat positif. Dimana dikatakan bahwa suaranya “mirip” amplifier tabung. Bisa didengar lewat video diatas. Namun saya sendiri tidak memiliki telinga sensitif itu, yang bisa membedakan suaranya dengan amplifier tabung. Tentunya semua berakhir pada penilaian masing-masing karena masing-masing orang memiliki kepekaan yang berbeda.
Silahkan baca link dibawah ini yang mau lebih jelas tentang tabung hampa dan transistor
http://psg.com/~dlamkins/lamkins-guitar/music/article/solid-state-mythology
DIY Kit Only
Seperti barang-barang keluaran Heathkit lainnya amplifier ini tidak dijual dalam bentuk jadi, namun merupakan sebuah kit DIY (do it yourself) . Dalam kit tsb komponen perlu dirakit terlebih dahulu agar bisa bekerja, namun untuk kabinet/box kayunya sendiri tersedia pilihan untuk membuat sendiri atau yang sudah jadi. Ini adalah portofolio yang tetap dijaga oleh perusahaan ini dimana untuk mendukung kreatifitas merupakan sebuah hal yang sangat penting.
Di negara kita tercinta pun pada saat itu atau di jamannya sebenarnya juga memiliki kondisi yang sama, dimana pengetahuan tentang elektronika menjadi sangat menarik (nge-tren) dimana orang-orang (anak muda maupun tua) belajar dari buku-buku dengan teori yang kuat dan implementasi yang kreatif. Sedikit berbeda dimasa ini, dimana kebanyakan orang suka yang tinggal pakai, bahkan menjadi buta sama sekali dengan teori dasarnya. Beruntunglah saat ini ada internet yang menjadikan karya-karya terdokumentasi dengan baik untuk generasi yang akan datang.
Spesifikasi Ta-16
Amplifier ini terdiri dari 2 kanal, yaitu clean dan reverb. Pada Kanal clean dan reverb masing2 mengandalkan 2 transistor pada penguat awal dan tone control, 2 transistor sebagai driver reverb tank, 2 transistor sebagai tremolo osilator dan 5 transistor sebagai buffer dan Power Amplifier. Total ada 13 transistor pada kit tersebut.
Pada saat itu adalah hal yang lumrah dalam spesifikasi untuk menyebutkan jumlah komponen aktif dari setiap produk elektronik, karena jumlahnya memang tidak banyak dan merupakan kunci cara pemasaran pada jaman itu. Dulu mungkin kita pernah mendengar istilah radio 4 transistor, 6 transistor, dsb, bahkan komputer Apple 1 pun pada saat pertama kali diluncurkan masih menyebutkan jumlah IC / chip yang digunakan. Peralihan dari tabung hampa ke transistor pada saat itu memang tidak serta merta mengubah cara pemasaran produk, dimana awalnya cara tersebut diterapkan pada peralatan yang menggunakan tabung hampa yang memang jumlahnya tdk banyak dalam setiap rangkaiannya.
Dibawah ini adalah skema t-16, cukup sederhana namun dapat menghasilkan keluaran sampai 25Watt. Cukup keras untuk amplifier dalam studio atau dirumah. Tersedia fasilitas reverb dengan reverb tank(spring reverb), dan tremolo untuk efek suara. Distorsi overdrive bisa didapatkan dengan memutar volume sampai level tertentu. Tone control tipe Baxandal yang digunakam juga memberikan pengaturan tone yang cukup lebar.
Kekurangan Amplifier Ta-16.
Amplifier ini memiliki karakter suara yang baik, namun memiliki kekurangan dimana masukannya(input) memiliki impedansi yang rendah, apalagi jika dibandingkan dengan amplifier jaman sekarang yang memiliki impedansi tinggi. Impedansi ini akan mempengaruhi warna suara dari pickup. Untuk mengakalinya bisa dipasangkan dengan gitar pickup aktif, atau dengan menambahkan pre-amp gitar impedansi tinggi. Modifikasi input pada ta-16 dengan menambahkan transistor FET berikut juga bisa dibuat untuk memaksimalkan performa amplifier jadul ini dengan tanpa merubah karakter aslinya.
Kesimpulan
Amplifier ini cukup menarik buat saya yang suka dengan elektronika jadul (vintage), kesederhanaan dan suaranya yang khas sangat menarik untuk dicoba sebagai cemilan bergizi tinggi. Sambil comot sana comot sini saya kira ini bisa jadi “next project” yang ideal.
Salam
Audiobbm